彬州市水利局2025年度第三批中央水库移民扶持基金彬州市北极镇中心社区道路硬化项目中标(成交)结果公告
- 发布日期:2026-01-23
- 标签:中心
- 位置:陕西
- 指南针招标网为业主单位征集筛选优质供应商,将预报名企业审核对接提交给业主单位。
- 拨打免费咨询电话:13681140882,联系客服专员进行预报名。
招标详情
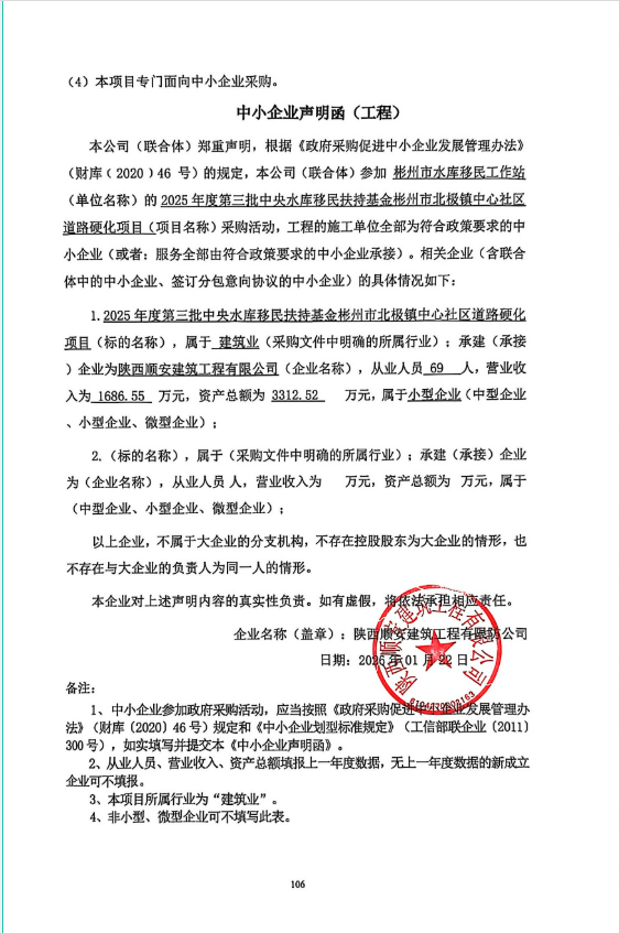
公告概要:| 公告信息: | | 采购项目名称 | 2025年度第三批中央水库移民扶持基金彬州市北极镇中心社区道路硬化项目 | | 品目 | | | 采购单位 | 彬州市水利局 | | 行政区域 | 彬县 | 公告时间 | 2026年01月23日 15:15 | | 评审专家(单一来源采购人员)名单 | 贠创平,韩英,杨丰浩 | | 总成交金额 | ¥65.883500 万元(人民币) | | 联系人及联系方式: | | 项目联系人 | 陈工 | | 项目联系电话 | 13572476552 | | 采购单位 | 彬州市水利局 | | 采购单位地址 | 陕西省咸阳市彬州市城关街道西大街12号 | | 采购单位联系方式 | 13484562980 | | 代理机构名称 | 陕西亚正亚建设工程技术咨询有限公司 | | 代理机构地址 | 西安市经济技术开发区民经一路726号湖北大厦2号楼1508室 | | 代理机构联系方式 | 13572476552 | | 附件: | | 附件1 | 中小企业声明函.png | | 附件2 | 彬州市水利局2025年度第三批中央水库移民扶持基金彬州市北极镇中心社区道路硬化项目中标(成交)明细.pdf |
一、项目编号:YZYZB-2026002号 二、项目名称:2025年度第三批中央水库移民扶持基金彬州市北极镇中心社区道路硬化项目 三、采购结果 采购包1: | 供应商名称 | 供应商地址 | 中标(成交)金额 | 评审总得分 | | 陕西顺安建筑工程有限公司 | 陕西省咸阳市彬州市城关街道办义乌商贸城三楼 | 658,835.06元 | 90.67 | 四、主要标的信息 合同包1(2025年度第三批中央水库移民扶持基金彬州市北极镇中心社区道路硬化项目): 工程类(陕西顺安建筑工程有限公司) | 品目号 | 品目名称 | 采购标的 | 施工范围 | 施工工期 | 项目经理 | 执业证书信息 | 金额(元) | | 1 | 其他建筑工程 | 2025年第三批中央水库移民扶持基金彬州市北极镇中心社区道路硬化项目 | 拆除恢复混凝土路长312m,面积共1485㎡;路沿石拆除恢复200m;路面检查井加高24座;雨水箅子(预制混凝土)加高17座。花坛铺设透水砖(1.5m宽)面积70㎡;栽种绿篱长120m,面积96㎡;花坛围墙120m;苗木修剪(胸径10cm)20株;铺设草皮528㎡;设置健身器材2处。4号、7号楼外侧墙宣传墙彩绘面积205.2㎡;安装太阳能路灯(60W含电池、太阳能板)30套(详见工程量清单)。 | 自合同签订之日起30日历天 | 高鹏 | 陕261171803453 | 658,835.06 | 五、评审专家(单一来源采购人员)名单: 六、代理服务收费标准及金额: | 代理服务收费标准及金额 | 代理服务费参照国家发展计划委员会计价格【2002】1980号关于印发《招标代理服务收费管理暂行办法》及《国家发展和改革委员会办公厅关于招标代理服务收费有关问题的通知》(发改办价格〔2003〕857号)、发改办价格(2011)534号文件的标准计取, | | 合同包号 | 合同包名称 | 代理服务费金额(万元) | 收取对象 | | 1 | 2025年度第三批中央水库移民扶持基金彬州市北极镇中心社区道路硬化项目 | 0.66 | 中标(成交)供应商 | 七、公告期限 自本公告发布之日起1个工作日。 八、其他补充事宜 九、凡对本次公告内容提出询问,请按以下方式联系。 1.采购人信息 名称:彬州市水利局 地址:陕西省咸阳市彬州市城关街道西大街12号 联系方式:13484562980 2.采购代理机构信息 名称:陕西亚正亚建设工程技术咨询有限公司 地址:西安市经济技术开发区民经一路726号湖北大厦2号楼1508室 联系方式:13572476552 3.项目联系方式 项目联系人:陈工 电话:13572476552 陕西亚正亚建设工程技术咨询有限公司 2026年01月23日 |